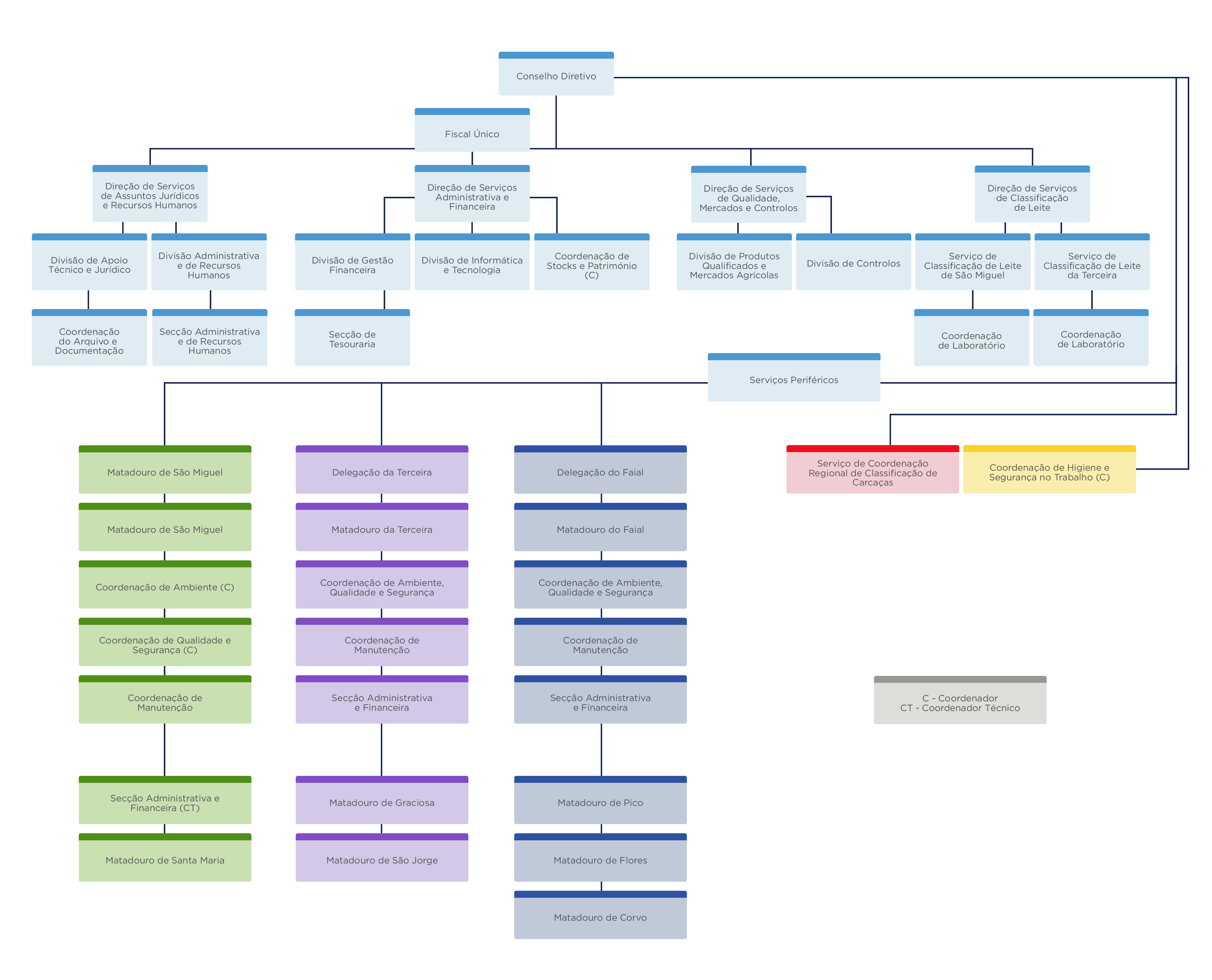
O Serviço de Classificação de Leite (SERCLA) é um serviço externo do Instituto de Alimentação e Mercados Agrícolas (IAMA) sob a tutela da Secretaria Regional da Agricultura e Alimentação (SRAA). Tem como função efetuar a classificação de leite à produção de acordo com o disposto na Portaria n.º 105/2024 de 26 de dezembro de 2024 que procede à segunda alteração à Portaria n.º 24/2019, de 27 de março.
As unidades Laboratoriais do SERCLA localizam-se na Rua Conde da Praia da Vitória n.º22, freguesia de Santa Luzia, 9700-055 Angra do Heroísmo , e na Rua Joaquim Marques, n.º 2, Vila de Rabo de Peixe, 9600-174 Ribeira Grande.

Missão

Contribuir para a confiança e diferenciação do leite dos Açores.

Visão

Ser reconhecido em toda a fileira do leite como um parceiro na promoção e melhoria da qualidade.

História

O SERCLA iniciou funções em 1979, numa época em que o leite era entregue pelos produtores, tal como ainda hoje, nos postos de recolha e nas fábricas. Existiam, no entanto, produtores cuja recolha das bilhas era efetuada à beira da estrada junto às pastagens, nos chamados, “apeadeiros”. As bilhas eram depois recolhidas e transportadas em camiões para fábrica. Aos produtores também eram colhidas amostras, embora estas correspondessem apenas à ordenha da manhã, que por vezes, só chegavam ao laboratório ao final do dia.

Com o passar dos anos e a diminuição do número de produtores de leite, a recolha em os apeadeiros deixou de existir e os postos de recolha de leite também foram reduzidos. As primeiras análises ao leite, era realizadas no terreno pelas brigadas de colheita, nomeadamente, o exame organolético e a lactofiltração, que conforme o grau de sujidade do filtro e numa escala de I a IV, penalizava consoante a quantidade de impurezas em suspensão.

Ao dar entrada no laboratório, a amostra era submetida à “prova da redutase” para estimar a quantidade de bactérias presente no leite. A amostra de leite era misturada com azul de metileno, e incubada a temperatura de 37ºC. O azul de metileno perde sua coloração devido a processos de redução provocados pelo metabolismo bacteriano. Deste modo, quanto maior a concentração bacteriana, mais rapidamente ocorre a redução do corante. O resultado do teste era expresso em horas, indicando o tempo de descoloração, e não em termos da contagem direta de bactérias.

A partir do ano 2000, esta análise foi substituída pela Contagem Total de Microrganismos efetuada por um equipamento automático, Bactoscan – equipamentos ainda utilizados atualmente e que permitem a análise rápida da Contagem Total de Microrganismos.
A segunda análise efetuada , era a determinação do teor de gordura pelo “método de Gerber”, que consiste na separação da matéria gorda por centrifugação. Anos mais tarde, substituída por um equipamento semiautomático que determinava a matéria gorda, matéria proteica e extrato seco desengordurado, o FOSS MilkoScan 133B.

De seguida, determinava-se a densidade do leite, através da qual era averiguada a adulteração do leite, prova esta que foi substituída pelo extrato seco desengordurado determinada pelo equipamento FOSS MilkoScan 133B. Durante alguns anos, a classificação do leite baseou-se nas analises efetuadas a quando da colheita da amostra e na analise destes três parâmetros.

A contagem de Células Somáticas iniciou-se com a aquisição, em 1999, de um equipamento automático o Fossomatic.
Atualmente o SERCLA analisa parâmetros Higiossanitários e Fisíco-Químicos no leite e também pesquisa inibidores e resíduos de antibióticos, e outros, presentes nas amostras de leite.