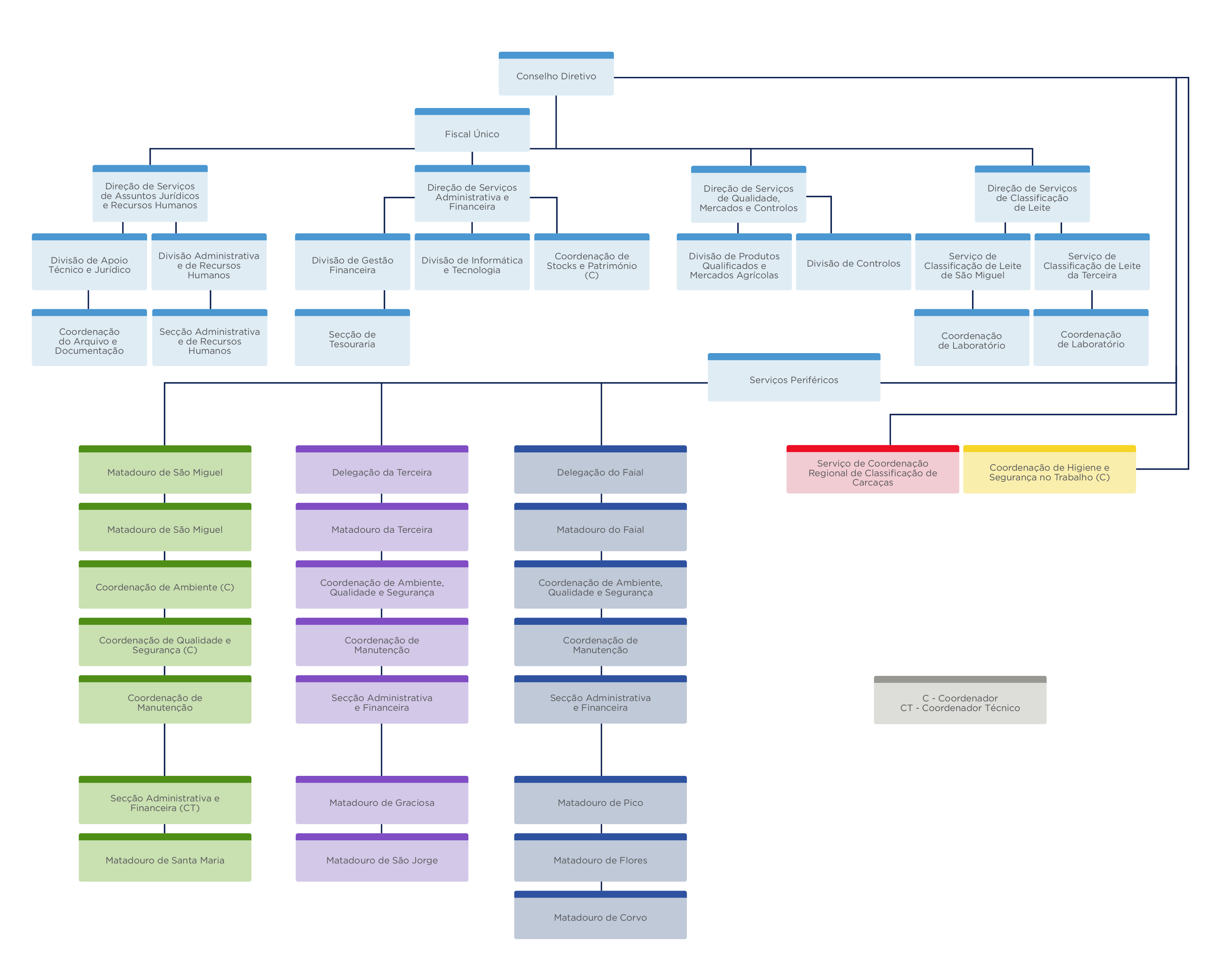
A Coordenação de Higiene e Segurança no Trabalho, doravante designada por CHST, é um serviço central, executivo, que, no IAMA, IPRA, coordena toda a gestão no âmbito da proteção da segurança e saúde dos trabalhadores, ao qual compete:
a) Supervisionar o sistema de segurança e saúde no trabalho, por forma a garantir a divulgação, implementação, manutenção, desenvolvimento, revisão e melhoria do mesmo;
b) Orientar e coordenar o sistema de segurança e saúde no trabalho, controlando as atividades de prevenção e de proteção contra riscos profissionais;
c) Implementar atividades de prevenção e proteção contra riscos profissionais;
d) Assegurar e desenvolver planos de segurança e saúde, de modo a complementar as medidas previstas, tendo em conta as especificações do processo construtivo e os recursos técnicos e humanos;
e) Propor e elaborar estudos e emitir parecer sobre os procedimentos ao nível da segurança
e saúde no trabalho;
f) Efetuar inspeções periódicas nos locais de trabalho, verificando o cumprimento das normas desegurança e propondo medidas com vista à eliminação das anomalias verificadas;
g) Especificar o equipamento de proteção individual e coletivo, destinado a melhorar as condições de segurança nos locais de trabalho e proceder ao seu controlo;
h) Examinar as causas e circunstâncias de acidentes de trabalho ocorridos, mencionando expres- samente as suas causas reais ou prováveis, e propor as providências necessárias que se revelem adequadas a evitar a ocorrência de novos acidentes de trabalho;
i) Recolher os dados referentes aos acidentes de trabalho e proceder ao seu tratamento estatístico;
j) Implementar as normas de segurança e saúde dos trabalhadores afetos ao IAMA, IPRA, e assegurar o cumprimento das mesmas;
k) Supervisionar o cumprimento de todas as ações no âmbito de processos de certificação;
l) Promover o processo de certificação cujo conteúdo funcional deverá dar cumprimento às exigências normativas e regulamentares em vigor;
m) Promover a formação interna e externa dos trabalhadores afetos ao IAMA, IPRA, em razão da matéria;
n) Assegurar a realização de outras tarefas que, no âmbito da sua área de competências, lhe sejam distribuídas ou cometidas à sua responsabilidade.