Logotipo IAMA
  • IAMA, IPRA.
    • Visão, Missão e Valores
    • Conselho Diretivo
    • Organograma
    • Serviços
    • Legislação
    • PPRCIC/RPGD
    • Recursos Humanos
    • Recursos Financeiros
    • Perguntas Frequentes
  • Matadouros
    • Estatísticas de Abate
    • Consulte o seu abate
    • Cotações de Bovinos
    • Certificações
    • Legislação
    • Simulador de taxas de abate
    • Perguntas Frequentes
  • SERCLA
    • O SERCLA
    • Atividade
    • Qualidade
    • Resultados
    • Legislação
    • Perguntas Frequentes
  • Qualidade, Mercados e Controlos
    • Regimes de Qualidade
      • Indicações Geográficas
      • Produção Biológica
      • Produção Integrada
      • Rotulagem Facultativa
    • Mercados
      • Organizações de Produtores
      • Regime Escolar
      • Setor do Leite e Carne
    • Controlos de ajudas/prémios
      • POSEI – Prémios às produções animais
      • ► POSEI – Ajuda à inovação e qualidade das produções pecuárias açorianas
      • POSEI – Ajudas às produções vegetais
      • POSEI – Ajudas à transformação
      • PRORURAL/PEPAC
    • Perguntas Frequentes

PPRCIC/RPGD

Plano de Gestão de Riscos de Corrupção e Infrações Conexas IAMA, IPRA.
Código de Ética e Conduta do IAMA, IPRA.
  • Contactos
  • Termos e Condições
  • Política de Privacidade
  • Canal de Denúncia
Rua do Passal, nº 150, 9500-096 Ponta Delgada, Portugal
+351 296 306 900
[email protected]
Copyright © 2026 - Instituto de Alimentação e Mercados Agrícolas, IPRA.
Observatório Agroalimentar dos Açores
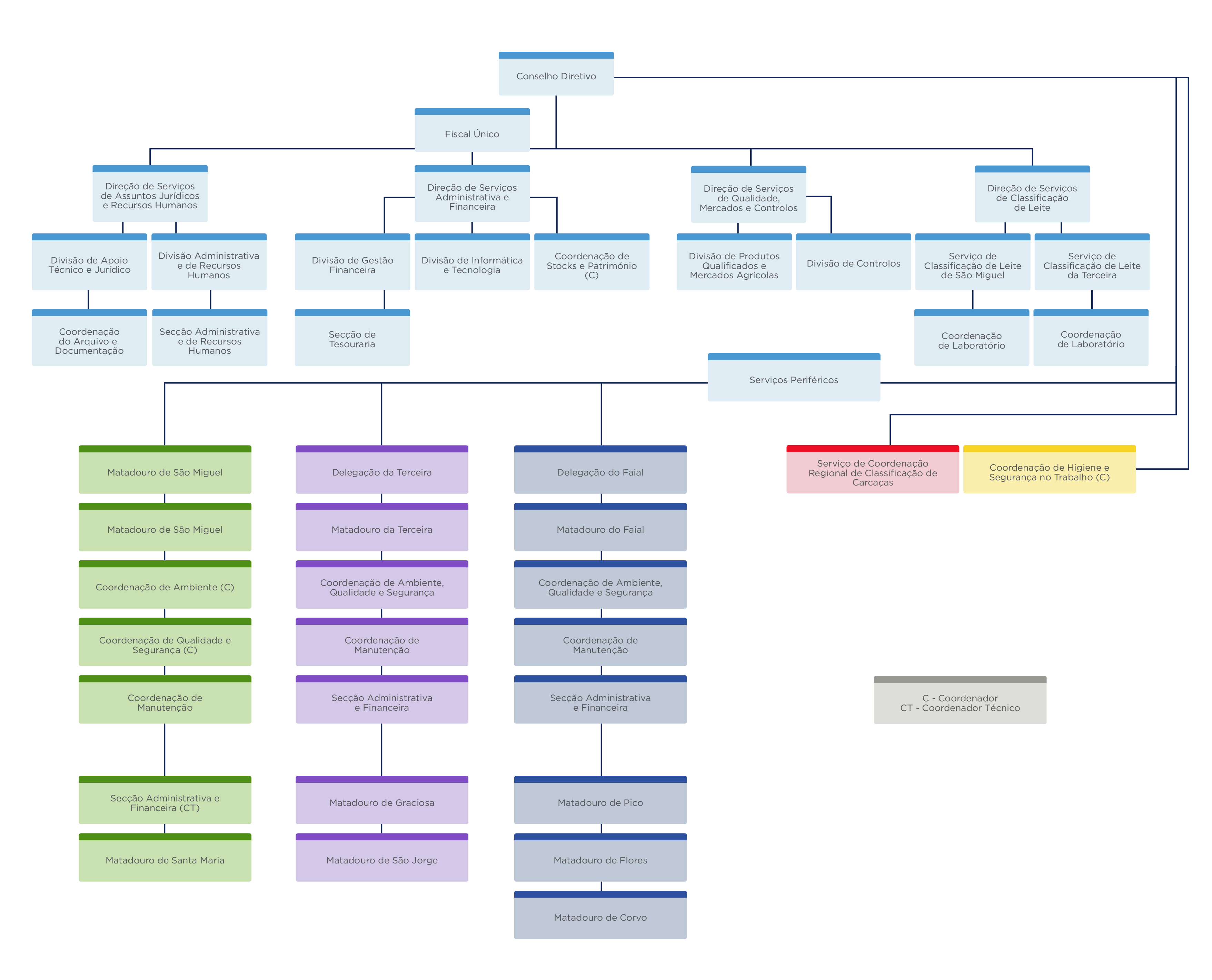
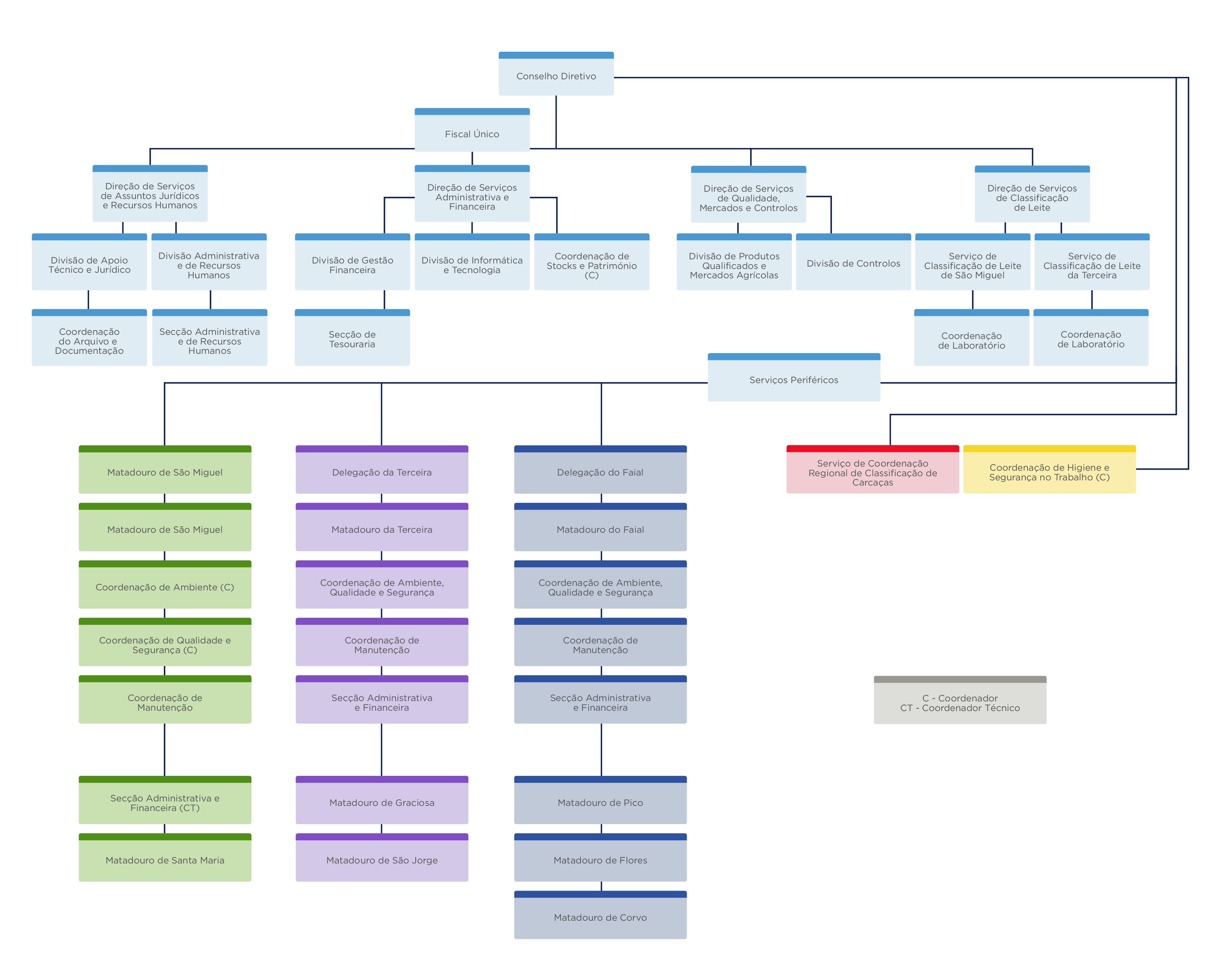
Organograma
Organograma
Usamos cookies para garantir que oferecemos a melhor experiência no website. Ao continuar a utilizá-lo, assumiremos que está de acordo.