IAMA, IPRA
Visão, Missão e Valores
Conselho Diretivo
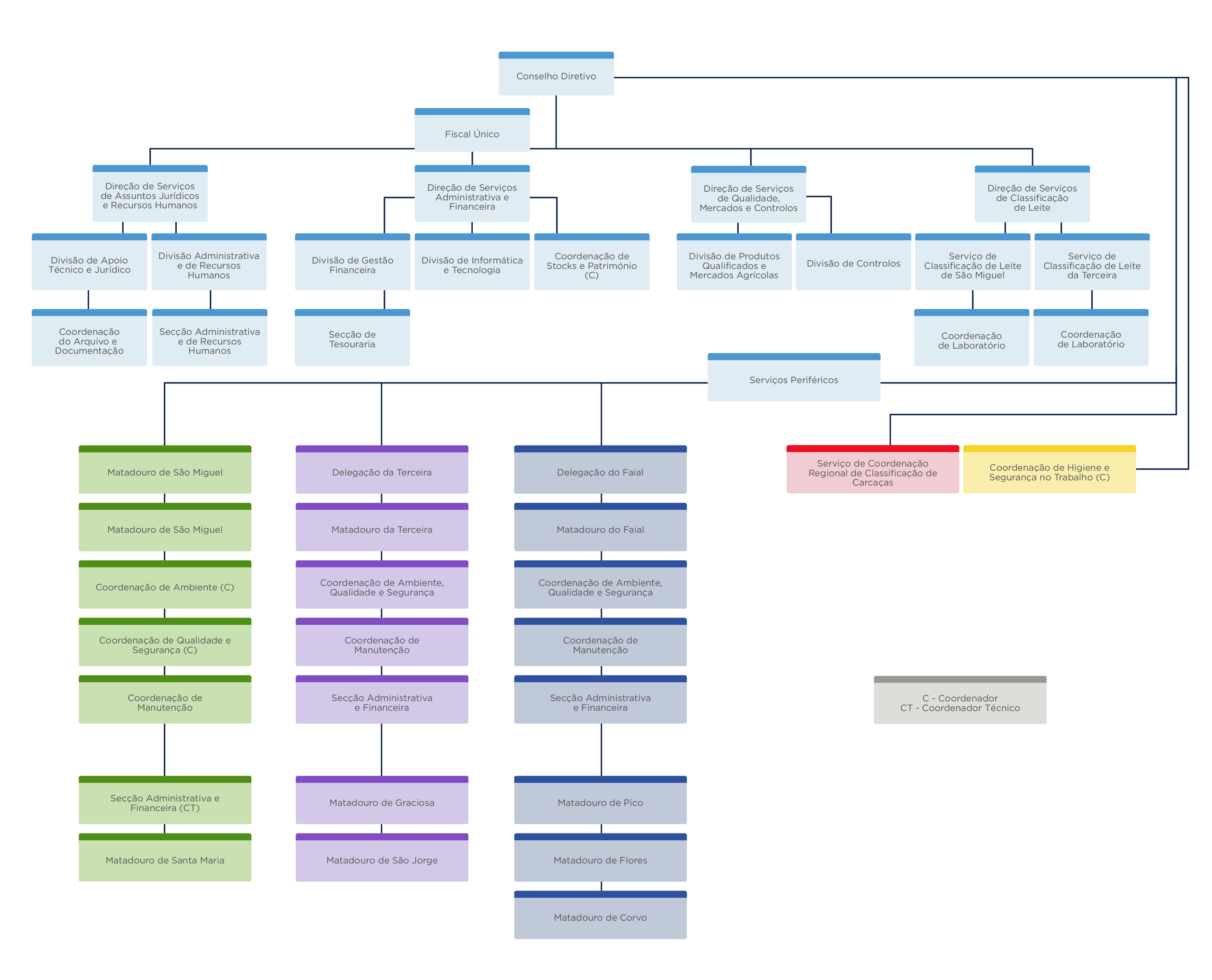
Organograma
Serviços
Legislação
PPRCIC/RPGD
Recursos Humanos
Recursos Financeiros
Perguntas Frequentes
Matadouros
Estatísticas de Abate
Consulte o seu abate
Cotações de Bovinos
Certificações
Legislação
Simulador de taxas de abate
Perguntas Frequentes
SERCLA
O SERCLA
Atividade
Qualidade
Resultados
Legislação
Perguntas Frequentes
Qualidade, Mercados e Controlos
Regimes de Qualidade
Indicações Geográficas
Produção Biológica
Produção Integrada
Rotulagem Facultativa
Mercados
Organizações de Produtores
Regime Escolar
Setor do Leite e Carne
Controlos de ajudas/prémios
POSEI – Prémios às produções animais
► POSEI – Ajuda à inovação e qualidade das produções pecuárias açorianas
POSEI – Ajudas às produções vegetais
POSEI – Ajudas à transformação
PRORURAL/PEPAC
Perguntas Frequentes
Observatório Agroalimentar dos Açores
Legislação
Despacho n.º 1469/2025 de 3 de julho de 2025 - Aprova o Conselho Diretivo do IAMA,IPRA.
Decreto Regulamentar Regional n.º 23/2024/A- Aprova os Estatutos e quadro do pessoal dirigente e de chefia do Instituto de Alimentação e Mercados Agrícolas, IPRA.
Decreto Legislativo Regional n.º 25/2023/A - Aprova a organização e funcionamento do Instituto de Alimentação e Mercados Agrícolas, IPRA.
Observatório Agroalimentar dos Açores
Organograma
This site is registered on
wpml.org
as a development site. Switch to a production site key to
remove this banner
.
Usamos cookies para garantir que oferecemos a melhor experiência no website. Ao continuar a utilizá-lo, assumiremos que está de acordo.
Ok
Política de Privacidade