Maria Carolina Quental Medeiros Parreira Câmara

Presidente do IAMA IPRA

Nota Biográfica

Nasceu a 13 de novembro de 1967, em Ponta Delgada.
Licenciada em Organização e Gestão de Empresas, pela Universidade dos Açores (1993).
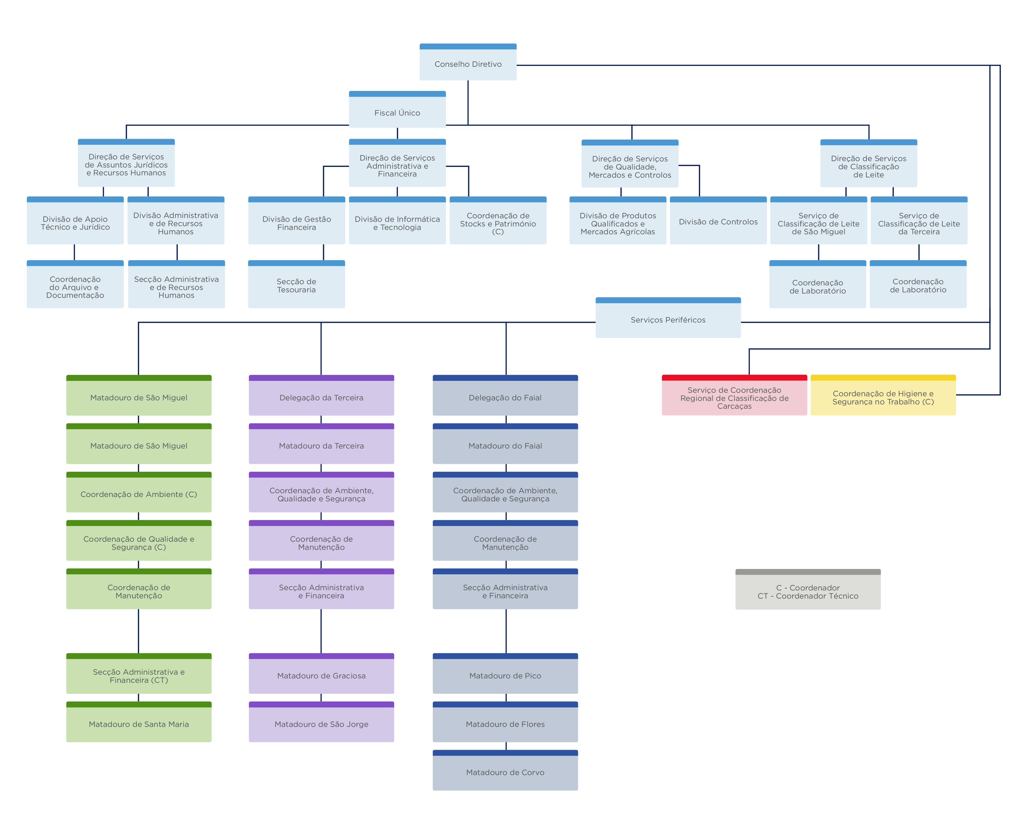
Presidente do Conselho Diretivo do Instituto de Alimentação e Mercados Agrícolas, IPRA. – IAMA, IPRA, (desde setembro de 2014).
Presidente da Assembleia Geral do Centro de Estratégia Regional para a Carne dos Açores, (desde 14 de janeiro de 2022).
Presidente da Direção do Centro Açoriano de Leite e Lacticínios, (desde 31 de outubro de 2016).
Diretora do Matadouro de São Miguel, (2001-2014).
Empresa de Eletricidade dos Açores, com funções na área de Fundos Comunitários e Análise Económico-Financeira de Balanços, assim como no Gabinete de Auditoria Interna, no Controlo das áreas: Comercial, Financeira, Pessoal e Administrativa (1993-2001).

Competências

Poderes de gestão, direção e orientação dos serviços:

  1. 1. Direção de Serviços Administrativa e Financeira (DSAF);
  2. 2. Rede regional e abate da qual fazem parte integrante os nove matadouros da região;
  3. 3. Divisão de Apoio Técnico e Jurídico (DATJ);
  4. 4. Gestão do Património Móvel e Imóvel.

This site is registered on wpml.org as a development site. Switch to a production site key to remove this banner.