Instituto de Alimentação e Mercados Agrícolas

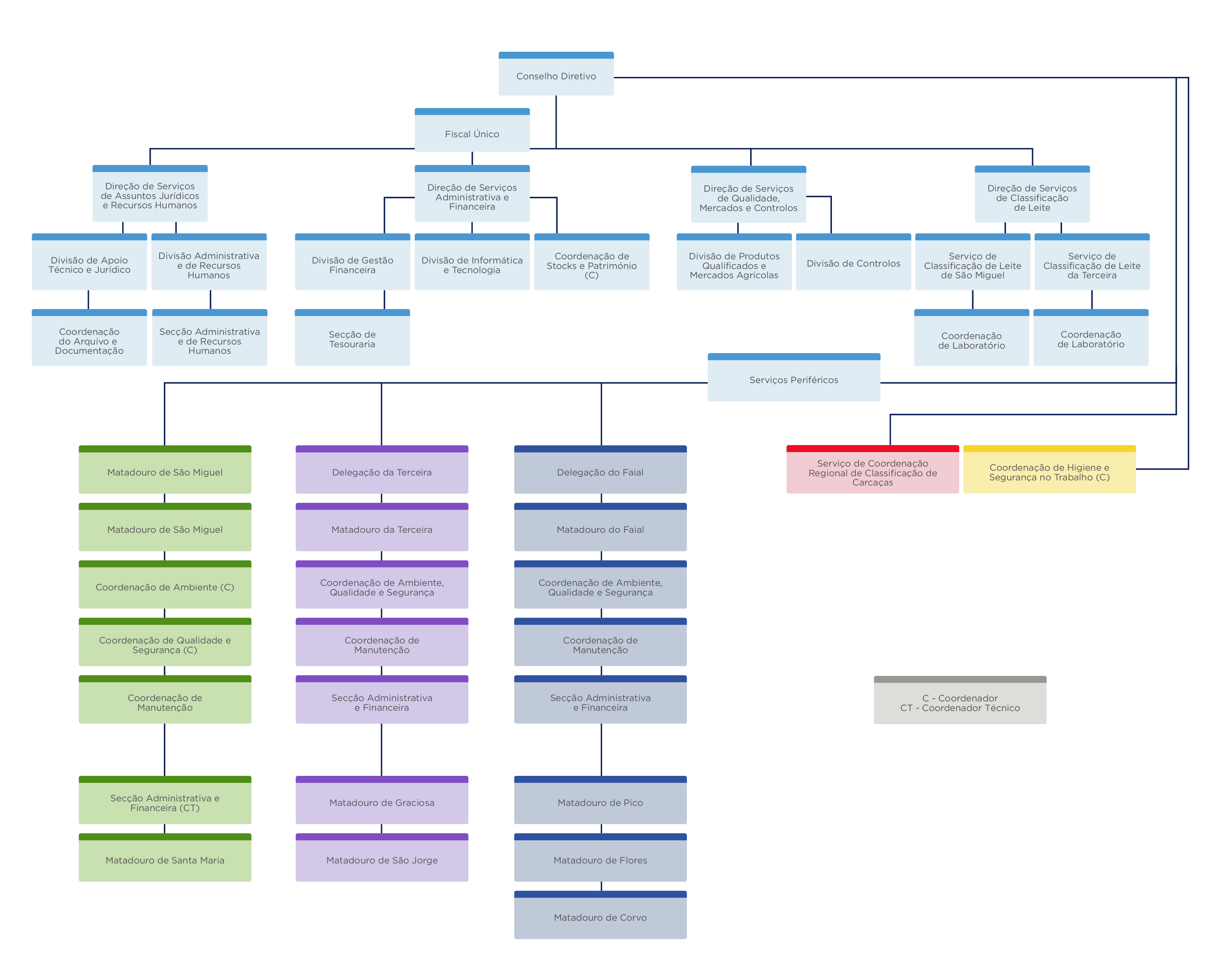
O Instituto de Alimentação e Mercados Agrícolas, IPRA., criado na Região Autónoma dos Açores em 1986, é um instituto público regional dotado de personalidade jurídica e de autonomia administrativa e financeira, tutelado pela Secretaria Regional da Agricultura e Alimentação, com atuação em toda a Região.

Compete ao IAMA, IPRA., a gestão da rede regional de abate, a classificação do leite à produção na Região e executar operações de verificação, controlo das condições de concessão de ajudas comunitárias, nacionais e regionais, acompanhar a concessão dessas ajudas, monitorizar a evolução dos mercados agrícolas, incluindo a comercialização e transformação dos produtos agrícolas e pecuários, bem como implementar a política regional relativa a alguns regimes de qualidade previstos na regulamentação aplicável.


Serviços

Thumbnail Notícia
Renovação da acreditação do SERCLA reforça confiança e valorização estratégica do leite...
05/01/2026
O Serviço de Classificação de Leite dos Açores (SERCLA) obteve a renovação da sua acreditação pelo Instituto Português de Acreditação (IPAC), um marco que o Secretário Regional da Agricultura e Alimentação, António...
Thumbnail Notícia
Execução do PRR continua a grande ritmo: Serviço de Classificação de Leite...
02/01/2026
A execução do PRR continua a traduzir-se em resultados concretos no terreno, com a conclusão de mais um projeto estruturante na Região Autónoma dos Açores. O projeto integrado na meta 5.19 do...
Thumbnail Notícia
Governo dos Açores pagou 1,9 milhões de euros em retroativos aos trabalhadores...
14/07/2025
O Governo dos Açores cumpriu o estabelecido com os trabalhadores dos matadouros da Região procedendo ao pagamento dos retroativos referentes ao ano de 2024, num montante global de 1,9 milhões de euros,...
This site is registered on wpml.org as a development site. Switch to a production site key to remove this banner.